
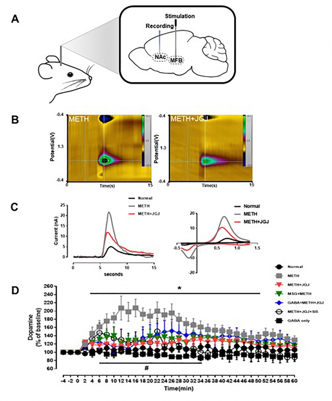
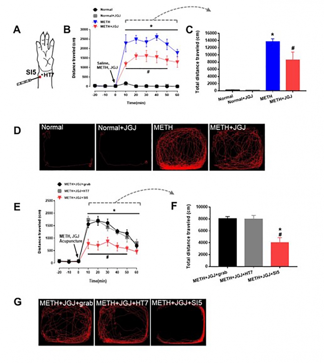
K-MEDI 실크로드 프로젝트를 통해 한의학의 과학화, 산업화, 세계화를 실현하겠다는 비전을 제시하여 2024년 ‘글로컬30사업’에 예비 선정된 대구한의대학교는 ‘자금정(紫金錠)’이 마약중독(메스암페타민 흥분성)을 억제하는 효능이 있으며 침 치료와 병행했을 때 시너지 효과를 나타낸다는 것을 수 년간 MRC 연구를 통해 규명하였고 이러한 연구 결과를 SCI(E) 국제학술지 Integrative Medicine Research(Elsevier)에 발표하였다고 말했다.
자금정은 독성(毒性, Toxicity)으로 인해 나타나는 건강상 문제들에 대해 뛰어난 해독 기능을 발휘함에 따라 ‘만병해독단(萬病解毒丹)’이라는 별칭을 가지고 있는 한의학의 대표적인 해독 처방이다.
대구한의대학교(총장 변창훈)는 2018년 ‘자금정’의 간 보호 및 약물 의존성 억제효과 연구를 위해 간질환한약융복합활용연구센터(MRC)와 대구광역시, 다나은 한방병원, 청신한약방 4자 간 상호협약을 맺은 바 있으며, 꾸준히 연구를 추진해온 결과 2022년 자금정이 간 섬유화를 억제하는 효능이 있다는 연구 결과를 발표한 이후 또 다시 2년 만에 마약중독에 대해서도 억제 효과가 있음을 과학적으로 입증하는 쾌거를 이루었다.
이번 연구 결과는 지ㆍ산ㆍ학ㆍ연 협력의 대표적인 성공모델일 뿐만 아니라 한의학의 우수한 처방을 제품화 할 수 있는 과학적 근거를 제시하였다는 데에 큰 의의가 있다.
아울러 세계적으로 가장 심각한 질환으로 꼽히고 있는 마약중독에서 양약에 의존하는 기존 방식으로부터 벗어나 한의학에 기반한 우수한 치료 기술을 개발하는 것이 새로운 대안으로 제시될 수 있을 것으로 기대된다.
대구한의대학교는 과학기술정보통신부 연구사업인 선도연구센터-기초의과학분야(MRC)에 2011년 첫 선정된 이후 243건(SCI 198, 비SCI 45)의 논문발표, 5건의 특허등록, 34명(박사8, 석사 26)의 한의과학자 양성 등 우수한 연구 성과를 창출하였으며, 이를 바탕으로 2018년 재선정되어 현재 192건(SCI 122, 비SCI 70)의 논문발표, 3건의 특허등록, 23명(박사7, 석사 16)의 한의과학자 양성, 시제품 제작 등 관련 연구를 꾸준히 진행하고 있다.
이번 연구를 주도한 한의학과 이봉효 교수는 ‘마약 중독(메스암페타민 흥분성)’을 억제함에 있어서 ‘침 + 한약’ 병행 시술이 시너지 효과를 나타낸다는 과학적 근거를 최초로 제시하였다는 데에 의미가 있으며, 한의원ㆍ한방병원에서 널리 시술되고 있는 한의학의 대표적인 치료 기술인 ‘침’과 ‘한약’의 병행 치료가 단순히 전통 방식을 답습하는 시술이 아니라 과학적인 근거를 가지고 있음을 보여주는 것이어서 더 큰 의미가 있다.’고 말했다.
변창훈 총장은 “전통 한의학의 과학화, 산업화, 세계화를 통해 국민건강에 이바지 한다는 우리 대학의 설립 이념을 실천하고 있음을 자랑스럽게 생각하며, 우리의 전통의학인 한의학이 보다 체계적인 연구와 개발을 통해 세계적으로 그 우수성을 보여줄 수 있다는 가능성을 제시하였다는 측면에서 우리 대학이 ‘글로컬30사업’에 꼭 선정되어 선도적인 역할을 할 수 있기를 기대한다”고 밝혔다.